在代谢领域,脂联素(Adiponectin)一直以 “代谢保护者” 的身份被熟知 —— 它由脂肪细胞分泌,能改善胰岛素敏感性、抑制肝脏脂肪堆积,是肥胖和 2 型糖尿病的潜在治疗靶点。但产热调节领域却一直存在争议:脂联素是否参与寒冷环境下的体温维持?此前研究因小鼠品系、胰岛素敏感性差异得出相反结论。近日,发表在《BMC Physiology》的一项研究用无胰岛素抵抗的脂联素敲除小鼠(Adipoq⁻/⁻) 给出明确答案:脂联素虽不影响正常环境下的代谢表型,却在寒冷中不可或缺 —— 其缺失会导致棕色脂肪组织(BAT)和米色脂肪产热能力骤降、线粒体功能异常,最终无法维持核心体温。这一发现首次在 “无代谢干扰” 模型中证实脂联素的产热调控作用,为寒冷相关疾病和代谢病治疗提供新方向。本研究中使用EchoMRI100设备,对小鼠身体成分的精准检测

一、研究背景:脂联素与产热的“未解之谜”
要理解这项研究的价值,需先理清两个核心背景:
1. 脂联素的 “代谢保护” 与产热的 “能量燃烧”
脂联素的已知功能:作为血液中浓度最高的脂肪因子(0.5-30mg/ml),脂联素能激活 AMPK、SIRT1 等通路,改善肝脏和肌肉的胰岛素敏感性,减少脂质堆积。临床研究显示,肥胖者脂联素水平低,补充脂联素可缓解胰岛素抵抗。
产热的关键角色:哺乳动物依赖两种产热组织——BAT(棕色脂肪组织,主要通过 UCP1 解偶联产热)和皮下白色脂肪(WAT)中的 “米色脂肪”(寒冷诱导分化,具备 BAT 样产热能力)。寒冷时,交感神经激活 β3 - 肾上腺素能受体(β3-AR),触发 UCP1 表达,将脂肪转化为热量,避免低体温。
2. 争议焦点:脂联素是否调控产热?
此前研究存在矛盾:
部分研究认为脂联素促进产热:比如慢性寒冷会诱导内脏脂肪脂联素积累,进而激活米色脂肪;
另一研究却得出相反结论:用“有严重胰岛素抵抗的 Adipoq⁻/⁻小鼠” 发现,其寒冷下产热反而增加。
争议的核心在于“胰岛素敏感性干扰”—— 胰岛素本身能调控产热,若小鼠本身存在胰岛素抵抗,难以区分是脂联素缺失还是胰岛素问题导致的产热变化。因此,本研究选用回交 10 代、无胰岛素抵抗的 Adipoq⁻/⁻小鼠(C57BL/6J 背景,>99% 纯合),排除代谢干扰,聚焦脂联素对产热的直接作用。
二、实验设计:从整体代谢到分子机制的全面检测
研究团队通过“正常环境→应激环境(禁食 / 寒冷)” 的梯度挑战,结合多维度检测,层层解析脂联素的作用:
1. 动物模型与分组
Adipoq⁻/⁻小鼠:回交 C57BL/6J 小鼠 10 代以上,确保遗传背景纯合,无胰岛素抵抗(前期验证:空腹血糖、胰岛素正常);
对照组:同窝野生型(WT)小鼠;
实验分组:正常环境(24℃,自由进食)、禁食(24h)、寒冷暴露(4℃,6h,自由进食)。
2. 核心检测方法
整体代谢:EchoMRI 测体成分(脂肪 / 瘦体重)、代谢笼(CLAMS)测能量消耗(EE)、运动活性;
体温监测:TH-8 直肠测温仪测核心体温(每 2h 一次);
产热组织分析:取 BAT(肩胛间)和皮下 WAT(腹股沟),检测:
基因表达(qPCR:UCP1、β3-AR、线粒体融合 / 分裂基因);
蛋白水平(Western blot:AMPK 磷酸化、UCP1、IRS-1);
线粒体密度(mtDNA / 核 DNA 比值);
免疫组化(UCP1、线粒体标志物 Mitomarker);
胰岛素敏感性:葡萄糖耐量试验(GTT)、胰岛素耐量试验(ITT)。
三、核心结果:脂联素是“寒冷应急产热开关”,正常环境无症状,应激时显关键作用
研究发现,Adipoq⁻/⁻小鼠的代谢表型呈现 “环境依赖性”—— 正常环境下看似健康,一旦遭遇禁食或寒冷,产热缺陷立即暴露。
1. 正常环境(24℃):表型 “伪装正常”,禁食时能量消耗露短板
在自由进食的正常环境中,Adipoq⁻/⁻小鼠与 WT 无显著差异:
体成分与代谢:体重、脂肪量(趋势略高但无统计意义)、瘦体重、进食量、运动活性均正常(图 1A-E);
胰岛素敏感性:GTT 和 ITT 曲线重合,空腹血糖、胰岛素水平无差异,说明无胰岛素抵抗(图 1C-D);
隐藏缺陷:仅在禁食时,Adipoq⁻/⁻小鼠的暗周期能量消耗(EE)显著降低(图 1H)—— 提示能量应激下,脂联素的 “能量调节” 作用开始显现。
图1在正常饲养条件下,Adipoq基因敲除小鼠的体成分、胰岛素敏感性及代谢特征均与野生型小鼠相似
上图小鼠的身体成分包括筋肉和脂肪变化由EchoMRI100完成检测。
2. 寒冷暴露(4℃):体温 “断崖式下降”,6 小时温差达 3.7℃
寒冷是产热功能的“试金石”,Adipoq⁻/⁻小鼠的体温调节能力彻底失效:
体温持续走低:0h 时,WT 与 Adipoq⁻/⁻小鼠体温接近(约 37℃);2h 后,Adipoq⁻/⁻小鼠体温开始下降;6h 后,其体温仅 32.3℃,比 WT 低 3.7℃(图 2),且随寒冷时间延长,差距持续扩大;

图2 Adipoq基因敲除小鼠对低温暴露敏感
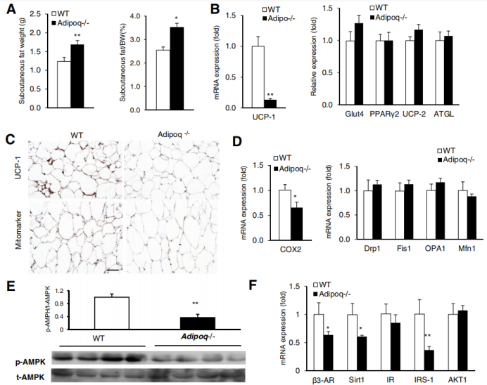
产热器官失活:BAT 和皮下 WAT 是产热主力,二者均出现 “产热基因沉默”:
BAT 中,UCP1(产热核心蛋白)的 mRNA 和蛋白水平显著降低,线粒体标志物 Mitomarker 染色变浅(图 3B-C);

图3脂联素缺失会降低棕色脂肪组织的产热活性。实验中,研究人员在小鼠经6小时低温处理(4℃)后,立即采集了10月龄野生型(WT)和Adipoq基因敲除(Adipoq−/−)小鼠的棕色脂肪组织样本。
皮下 WAT 中,UCP1 同样下降,且 β3-AR(交感神经激活产热的关键受体)表达降低(图 5B、F);

图5脂联素缺失可降低皮下脂肪的产热活性
例外:葡萄糖转运体(Glut4)、脂肪分解酶(ATGL)等非产热基因无变化,说明脂联素特异性调控产热通路。
3. 线粒体 “故障”:密度降低 + 融合异常,产热 “能量工厂” 瘫痪
产热依赖线粒体的正常功能,Adipoq⁻/⁻小鼠的 BAT 线粒体出现双重问题:
线粒体生成减少:线粒体密度(mtDNA / 核 DNA 比值)比 WT 低 20%(图 4A),提示线粒体生物合成受抑;
线粒体动力学失衡:线粒体的“融合 - 分裂平衡” 是功能关键 ——Adipoq⁻/⁻小鼠 BAT 中,融合基因(OPA1、Mfn1)显著下降,分裂基因(Drp1、Fis1)无变化(图 4B);最终导致线粒体碎片化,无法高效产热;
呼吸链受损:线粒体呼吸链复合体 IV 的亚基(COX-2、COX10)表达降低(图 4B),进一步削弱能量转化效率。

图4脂联素缺失会降低棕色脂肪组织(BAT)中线粒体的产热能力
4. 信号通路 “断链”:β3-AR、胰岛素信号、AMPK-SIRT1 全受抑
脂联素通过三条关键通路调控产热,缺失后均出现抑制:
β3-AR 通路:寒冷时交感神经激活 β3-AR 是产热的 “第一步”,Adipoq⁻/⁻小鼠 BAT 和皮下 WAT 中 β3-AR 表达均下降(图 4C、5F),阻断产热启动;
胰岛素信号:寒冷会激活 BAT 的胰岛素信号(改善葡萄糖利用),Adipoq⁻/⁻小鼠 BAT 中胰岛素受体(IR)、IRS-1、AKT1 表达均降低(图 4D),胰岛素无法促进产热;
AMPK-SIRT1 通路:脂联素的经典下游通路,调控线粒体生成 ——Adipoq⁻/⁻小鼠 BAT 中 AMPK 磷酸化水平降低,SIRT1 表达下降(图 4E-F),直接抑制线粒体生物合成。
四、机制整合:脂联素的“产热调控逻辑链”
结合所有结果,研究提出清晰的分子机制(图 6):脂联素缺失→三条信号通路(β3-AR、胰岛素信号、AMPK-SIRT1)受抑→BAT 和米色脂肪中:线粒体生成减少 + 动力学失衡→UCP1 表达和功能下降→寒冷环境下产热不足→核心体温无法维持

图6棕色与“米色”脂肪细胞中脂联素介导的产热调节示意图
这一逻辑链解释了“为何正常环境无症状”:24℃接近小鼠热中性区(~30℃),产热需求低,脂联素的作用可被代偿;但寒冷或禁食时,产热需求骤增,脂联素的缺失无法代偿,缺陷彻底暴露。
五、争议与临床启示:为何此前研究矛盾?脂联素能治低体温症吗?
1. 解开争议:小鼠品系与年龄是关键
此前 Qiao 等研究发现 “Adipoq⁻/⁻小鼠寒冷产热增加”,本研究与之矛盾,核心原因有二:
胰岛素敏感性差异:Qiao 等用的 Adipoq⁻/⁻小鼠存在严重胰岛素抵抗,而本研究用的是无抵抗模型 —— 胰岛素本身抑制产热,抵抗小鼠的 “产热增加” 可能是胰岛素抑制减弱的间接效应,而非脂联素的直接作用;
年龄差异:Qiao 等用 2 月龄年轻小鼠,本研究用 10 月龄小鼠 —— 老年小鼠产热能力本就下降,脂联素的保护作用更易显现,而年轻小鼠的代偿能力强,掩盖了脂联素缺失的缺陷。
2. 临床价值:从 “低体温治疗” 到 “代谢病干预”
治疗低体温症:低体温症(如寒冷暴露、老年体弱人群)的核心是产热不足,本研究证实脂联素可增强 BAT 和米色脂肪产热,提示外源性脂联素或其激动剂可能成为低体温症的新型治疗药物;
改善肥胖与代谢病:肥胖者脂联素水平低,同时 BAT 功能减弱 —— 补充脂联素可能通过激活产热,增加能量消耗,为肥胖、2 型糖尿病提供新干预靶点;
老年健康:老年人群脂联素水平下降,产热能力减弱,易受寒冷伤害,脂联素或可用于保护老年人体温稳态。
总结
这项发表在《BMC Physiology》的研究,用 “无代谢干扰” 的 Adipoq⁻/⁻小鼠模型,首次明确脂联素是 “寒冷环境下的必需产热调节器”—— 它不影响正常环境的代谢平衡,却在应激时通过调控 BAT 和米色脂肪的信号通路与线粒体功能,维持体温。这一发现不仅解决了此前的研究争议,更为低体温症、肥胖等疾病的治疗提供了全新分子靶点,让我们对脂联素的功能认知从 “代谢保护” 拓展到 “体温稳态”。
原文出处:
Wei, Qiong, Jong Han Lee, Hongying Wang, et al. 2017. “Adiponectin Is Required for Maintaining Normal Body Temperature in a Cold Environment.” BMC Physiology 17 (1): 8. https://doi.org/10.1186/s12899-017-0034-7.